重庆知名幼儿园爆雷后:负责人已被批捕,接收方收餐费遭反对
在重庆幼教市场曾有着良好口碑的“爱贝贝”幼儿园爆雷已有两月,但引发的震荡仍未消散。

爆雷前的“爱贝贝”幼儿园一景。来源:“爱贝贝”幼儿园微信公众号
今年9月,“爱贝贝”幼儿园创始人苗清卷款“失联”,旗下四所直营园区陷入停摆,数百名儿童遭遇无学可上。在当地教育部门的协调下,重庆另一民营幼儿园品牌“接盘”,暂时解除了威胁。
由于苗清卷走的是家长们提前缴纳的、从数万元到十几万元不等的学费或赞助费,家长们不愿再重复缴费,又与接收方重庆启零教育信息咨询服务有限公司(下称:启零公司)产生矛盾。启零公司法定代表人游小飞也在叫屈:公司已投入了大量的资金,每天的办学成本也很高,如不收费最终的结果就是“坚持不下去”。
澎湃新闻()注意到,“爱贝贝”幼儿园爆雷后,重庆教育部门重申幼儿园不得跨学期或跨年预收保育费,同时提醒家长,自觉抵制以“优惠预存”“折扣促销”等名义诱导跨学期缴费的行为,避免因园方经营风险导致“退费难”“卷款跑路”等造成经济损失。
学费超标约两倍的普惠性幼儿园
“爱贝贝”幼儿园成立于2013年,宣称是“妈妈给宝贝选择的第二个家”。12年间,直营园由最初的一所发展至最多时的八所。2025年8月,苗清调整了品牌战略,旗下直营园缩减为四所——“爱贝贝”幼儿园江北校区、“爱贝贝”幼儿园康田校区、贝贝爱青国际园区和“爱贝贝”两江小小藤园区。
“小朋友在学校确实被照顾得很好,他们也喜欢老师们。”家长何女士称,“爱贝贝”在当地有着不错的口碑,她才决定把孩子送去上学,孩子入园后的反馈确实也没有让她失望。
好口碑也意味着“爱贝贝”幼儿园并不愁生源。多名家长告诉澎湃新闻(),苗清给家长营造了一种学位紧张的感觉,“不是你想读就能读”,学费不仅贵,而且是按年度收取,一年起交。家长提供的由“爱贝贝”幼儿园出具的《学费缴纳协议书》显示,家长有三种学费缴纳方式:按年缴费、一次性缴纳三年学费和捐资助教。
澎湃新闻注意到,“爱贝贝”幼儿园的收费直接踩了两条红线:根据重庆市物价局、重庆市财政局、重庆市教委发布的《关于进一步规范我市幼儿园收费行为的通知》,属于普惠性(一级园)的“爱贝贝”幼儿园,保教费不超过900元/月,而“爱贝贝”幼儿园每月收取的学费(保教费)高达2580元至3080元;另外,上述通知还规定,幼儿园对入园幼儿按月或按学期收取保教费,不得跨学期预收。
展开全文
家长李先生的孩子去年9月进入“爱贝贝”幼儿园康田校区。李先生称,康田校区园长余某容给他算了笔账,如果按照2780元/月的标准缴纳学费,一学期(5个月)为13900元,三年的学费为83400元。如果一次性缴纳,可以享受一定的折扣。在余某容的诱导下,李先生一次性预缴了孩子三年的学费,共计75900元。此外,李先生还为孩子办理了一张用于缴纳研学费用及延时课费的“贝贝卡”并充值4999元。
何女士则是选择捐资助教的方式缴纳学费。《学费缴纳协议书》显示,家长可在子女入园前向园方缴纳捐资助学款,用于园方扩大教学规模和提高教学水平。家长可以随时要求园方返还捐资助学款,园方扣除幼儿实际入园期间产生的学费后于5个工作日内返还款项,如家长在缴纳满三年后向园方提出返还要求,园方将免除幼儿就读期间的全部学费。也就是说,园方向家长借款满三年,三年后园方归还借款本金,利息则拿孩子的学费进行抵扣。
何女士说,她分4笔缴纳了捐资助学款,共计16.24万元,按照苗清的要求,她直接将款项转至重庆爱贝贝文化传播有限公司(法定代表人为柯锐)、重庆蒙梭教育科技有限公司(法定代表人为苗清)。“没有开发票和收据,只有《学费缴纳协议书》和转款凭证作为依据。”
幼儿园负责人因涉嫌非法吸收公众存款被抓
站在家长们的角度上来看, “爱贝贝”幼儿园提前收取了学费,并不缺钱,“谁能想到会爆雷?”
今年9月中下旬,“爱贝贝”幼儿园江北校区和康田校区的老师先后在家长群内通知家长暂时不要把孩子送到幼儿园来。家长们一打听,才知道园方拖欠教职工的工资,老师们“罢工”了。
“我们一听说园方拖欠老师的工资,也慌了,这就说明苗清没有把我们交的学费用在幼儿园,我们担心她把资金挪用,或者卷款跑路了。”家长们称,担心孩子没有学上,他们赶紧向教育部门和公安机关反映情况。
家长提供的一份由重庆市公安局两江新区分局出具的《立案告知书》显示,苗清涉嫌非法吸收公众存款一案,该局认为符合立案标准,现已立案。落款日期为9月28日。澎湃新闻另获悉,苗清已被批准逮捕,案件正在进一步侦办中。

警方作出的《立案告知书》。
另一方面,教育部门也在积极与社会资本进行接洽,希望他们接手,先保障孩子们有学上、不被分流,以渡过眼前的难关。在此情况下,启零公司法定代表人游小飞同意先投入部分资金,把拖欠教师的工资先发了,稳住教师队伍,恢复正常教学秩序。
游小飞也深耕幼教市场多年,创立有“金德凯顿”品牌幼儿园,并在重庆多个区县开设了园区。游小飞告诉澎湃新闻,街道办、教育部门给他的支持相对有限,“帮我们协调了房租,能减免的就尽量减免”。游小飞坦言,成本支出的大头最终还是要家长来承担。
接收方收取餐费遭部分家长抵制,下学期或需再交学费
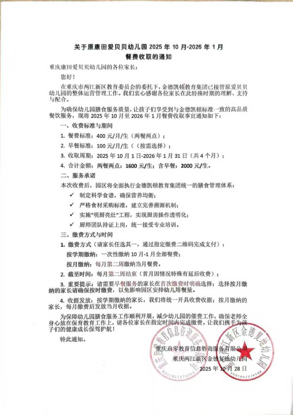
10月底,启零公司决定收取本学期的餐费,该公司发布的通知显示,在教育部门的委托下,“金德凯顿”已接管原“爱贝贝”幼儿园的整体运营管理工作,决定收取2025年10月至2026年1月底的餐费,具体标准为400元/月/生(两餐两点),如另提供早餐,要再交100元/月/生。

接收方发通知告知家长缴纳餐费。受访者供图
对于餐费的缴纳,游小飞和家长给出了截然不同的说法。
受访家长表示,由于很多家长已经预缴了数万元的学费或捐资助教费,所以不愿意缴纳这笔餐费。接收方将家长缴费的情况与教师的工资直接挂钩,逼迫教师去催缴餐费。在老师们的一致反对下,接收方才将二者“解绑”。家长们称,为了让家长缴费,街道办、教育部门工作人员以及老师,不惜晚上登门拜访。甚至威胁家长,如果不缴纳餐费,孩子就没饭吃。至今,仍有不少家长未缴纳10月和11月的餐费。澎湃新闻通过家长试图联系幼儿园的部分老师,但老师们均不愿在这个时候接受采访。
而在游小飞口中,不缴餐费的家长属于极少数,大部分家长都很支持他们的工作。“我们做教育的,不可能说家长不交钱,就让孩子饿肚子,但是长此以往我们也遭不住。我们已经告知家长,如实在不想交餐费,就请家长为孩子准备好饭菜,或者到饭点了把孩子接回家中吃了再送回来。”
游小飞还告诉澎湃新闻,这个学期,他们暂时没有向家长收取学费,但下学期,可能就要向家长收取学费了,“收费标准还在等主管部门审批。”游小飞说,可以预见,下学期收取学费的工作将更难展开。但他也没办法,如果收不上来学费,他们就坚持不下去,到时候孩子们可能又会面临没有学上的风险。
当地重申不得跨学期或跨年预收保育费
据重庆日报10月20日报道,为进一步规范幼儿园收费行为,原江北区教委、原渝北区教委、原两江新区教育局(注:因行政区划调整,下统称教育部门)等近日先后发布相关提醒,明确幼儿园收费项目、收费流程及退费标准等,并公布了违规收费举报电话。
在收费项目上,教育部门明确,幼儿园不得以任何名义、任何方式向幼儿家长收取与入园挂钩的赞助费、捐资助学费等费用。
在收费时间方面,教育部门表示,幼儿园对入园幼儿按月或按学期收取保教费,不得跨学期或跨年预收。教育部门特别提醒,缴费时务必通过幼儿园对公账户转账,切勿通过个人微信、支付宝或现金等方式支付至私人账户或其他单位、公司账户,以保障资金安全。此外,家长应自觉抵制以“优惠预存”“折扣促销”等名义诱导跨学期缴费的行为,避免因园方经营风险导致“退费难”“卷款跑路”等造成经济损失。
家长们认为,“爱贝贝”幼儿园长达多年跨学期、跨学年收费,收费标准也远超政府规定的最高标准,但教育部门监管完全失灵。就“爱贝贝”幼儿园爆雷后的处置情况,10月19日,澎湃新闻联系两江新区教育部门相关负责人,截至发稿前,未获回应。








评论